Have you been postponing your PMP exam because it seems too difficult or feeling overwhelmed by the preparation process? Well, friend, you’re not alone. Great news, I’m here to share my journey of transforming the PMP exam from a daunting challenge into a rewarding accomplishment.
What is the PMP Exam?
The Project Management Professional (PMP) exam validates your understanding of project management concepts, including Agile and traditional Waterfall methodologies.
- Fee: $555 (for non-members)
- Passing score: Determined by PMI
- Time limit: 230 minutes
- Number of Questions: 180
Why PMP Certification?
PMP certification is globally recognized and demonstrates your ability to lead and direct projects. It’s a robust credential that covers a wide range of project management skills.
What should you study to get PMP® certification?
Video resources:
- PMBOK 7th Edition in One Video
- Process Groups in One Video
- 150 PMBOK 7 Scenario-Based PMP Exam Questions
- 200 AGILE PMP Questions
- 100 WATERFALL PMP Questions
Book resources:
Mock Tests
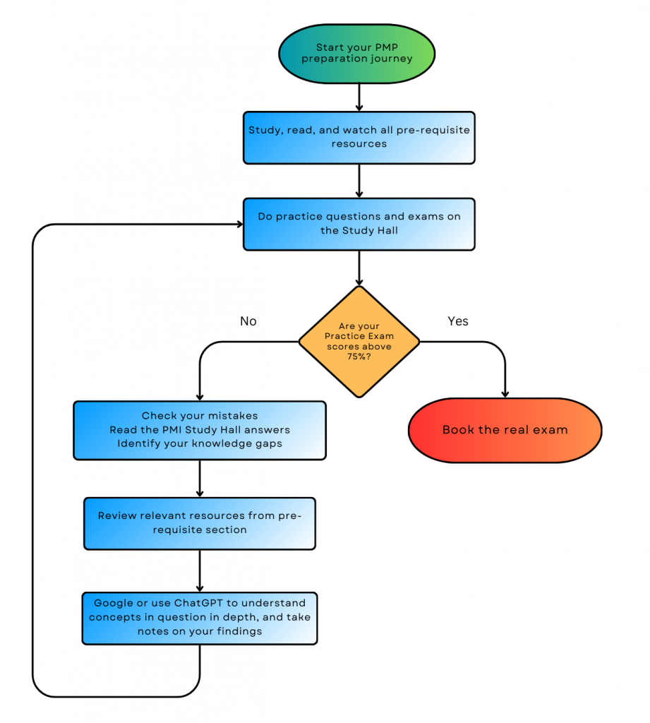
What study process to follow to get the PMP® certification?
- Practice Questions:
- Start with PMI Study Hall questions.
- Review mistakes thoroughly, take notes, and re-watch videos to fill in knowledge gaps.
- Focus on understanding concepts, not just memorizing answers.
- Practice Exams:
- Move on to practice exams and mini-exams once you’re scoring around 70%.
- Aim for consistent scores above 75% before booking the real exam.
- Study Notes:
- Note that the best study notes are your own, please update them at each practice and exam results revision.
- The Real Exam:
- On the D-Day, revise your study notes, prepare some snacks, and don’t forget to take you’re 10 minutes break after each 60-question section.
Final thoughts
The PMP exam is all about embodying project management principles. It tests your ability to think like a project manager, apply the right methodologies to tackle project risks, and lead projects to success through effective collaboration with your team, stakeholders, and customers. This exam prioritizes practical application and critical thinking over memorization or calculations.
The format evaluates your endurance, focus, and ability to extract useful information from complex scenarios to make the best decisions. It also assesses your alignment with the PMI Code of Ethics, ensuring you uphold integrity, honesty, respect, and trust in your professional practice.
Preparing for the PMP exam demands discipline and patience. You must thoroughly learn the material, engage in mock exams, and critically analyze your mistakes. Continuous improvement and a commitment to ethical practices are essential for success.
Ultimately, the PMP exam gauges your project management skills, dedication to ethical standards, and commitment to continuous learning and improvement.
Bonus
I made a little PDF with everything I learned throughout my experience. It explains the mindset PMP wants you to have and the techniques to accurately answer any PMP exam question. Download the PDF here
Have questions about the PMP exam or my study process? Drop them in the comments below—I’m here to help!
Good luck! 😉
